会员登录
官方微信
官方微博
联系我们
用户名:
密码:
验证码:
入会申请
忘记密码?
协会建设
协会简介
协会章程
组织架构
协会分支
历史沿革
入会申请
联系方式
会员名单
行业动态
协会动态
行业资讯
政策法规
通知公告
设计大赛
经济运行
统计数据
运行分析
科技教育
科技动态
钟表大师
职业教育
钟表技术
质量标准
质量提升
标准动态
品牌建设
驰名商标
优势品牌
产业基地
国际品牌
商贸会展
展会信息
市场工作
政策调研
企业营销
产品监制
售后服务
收藏品鉴
收藏研究
国产钟表
进口名表
交流鉴赏
钟表文化
时间基准
钟表历史
文化传播
钟表杂志
钟表艺术
国际交流
中瑞交流
货物贸易
服务贸易
企业之窗
企业动态
骨干企业
行业精品
钟表知识
技艺工坊
维修知识
首页
>>
质量标准
>>
标准动态
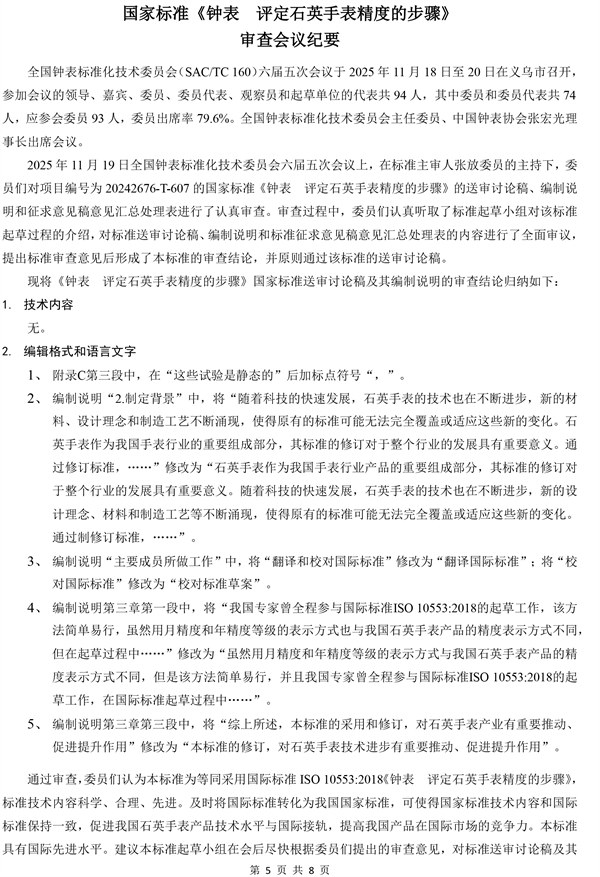
全国钟表标准化技术委员会六届五次会议纪要
关注:16446
发布时间:2025-12-04 作者:钟表标委会秘书处 来源:钟表标委会秘书处
a >
微博推荐
热门推荐
《鉴定估价师(名贵钟表鉴定师)》国家职业
人社部颁布《钟表设计师》国家职业标准
标准发布|5项钟表行业标准获批发布
关注!强制性国家标准《儿童手表安全技术要
全国钟表标准化技术委员会六届五次会议在义
全国钟表标准化技术委员会六届五次会议圆满
全国轻工行业国家职业标准制修订启动会在天
2025年世界标准日祝词及海报发布
《钟表设计师》国家职业标准终审会在济南顺
中国钟表行业第一个强制性国家标准GB44
一周新闻点击排行
中国钟表协会理事长吕程一
4月14日下午,中国钟表协会理事长吕程一行莅
[详细]
Ⅰ
2026曲阜半马落幕宜准C009Pro心率
Ⅱ
第六届消博会:AI穿戴设备成焦点从手持工具
Ⅲ
海克斯康更新ESPRITEDGE软件AI助
Ⅳ
微米级"金属手术刀"来袭沙迪克发布ALC6
Ⅴ
王坚:在"卷"出天际的智能穿戴赛道他选择"
人气视频
更多>>
“冠军”的绝活|钟表界的“扛把子”!有记忆
Ⅰ
鼎唐
Ⅱ
京珐珐琅表
Ⅲ
迪拜国际消费品博览会海外宣传
Ⅳ
中国钟表协会大事记2009-2021年
Ⅴ
格雅
协会动态
更多>>
中国钟表协会2025年度
[详细]
Ⅰ
中国钟表协会理事长吕程一行考察调研企业
Ⅱ
2025年度轻工业科技奖励名单公布两家钟表
Ⅲ
瑞士工程院院长贝努瓦·杜比院士访问中国钟表
Ⅳ
中国钟表协会第十次会员大会暨十届一次理事会
Ⅴ
中国钟表协会、中国工艺美术学会领导一行莅临
行业资讯
更多>>
王坚:在"卷"出天际的智
...
[详细]
2026瑞丽轻奢时尚盛典
四月春暖至,风尚启新程。2026年4月1日,由《瑞...
[详细]
友情链接
品牌授权对接平台
国务院国资委协会网
中华人民共和国工信部
中华人民共和国商务部
中华人民共和国民政部
中国轻工业网
上海市钟表行业协会
山东省钟表协会
广东省钟表行业协会
深圳市钟表行业协会
福建省钟表行业协会
中国制笔协会
漳州市钟表同业公会
厦门市钟表协会
瑞士钟表工业联合会
日本时计协会
香港钟表业总会
香港表厂商会